關閉
在地新聞

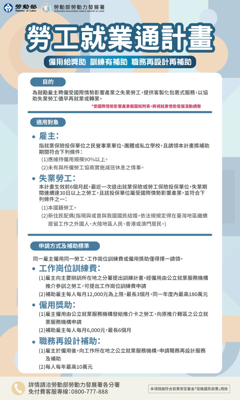
助失業勞工重回職場 桃竹苗分署運用勞工就業通計畫結合工作崗位訓練費、僱用獎助及職務再設計補助

2026-03-12

▲勞動部桃竹苗分署運用「僱用獎助」搭配「職務再設計」,協助23歲的小彭(化名)找回職涯定位,並在分署職再團隊的建議改善下延長職涯。(圖/桃竹苗分署提供)

 

【視傳媒記者羅蔚舟/新竹報導】
為因應全球經濟局勢及穩定國內勞動市場與產業發展,勞動部積極推動「勞工就業通計畫」整合僱用獎助、工作崗位訓練及職務再設計等資源,協助受影響勞工順利銜接職場,同時降低企業用人成本風險。勞動力發展署桃竹苗分署運用「僱用獎助」搭配「職務再設計」協助23歲的小彭(化名)找回職涯定位,並延長職涯,落實友善職場的精神。

 

▲勞動部桃竹苗分署運用「僱用獎助」搭配「職務再設計」,協助23歲的小彭(化名)找回職涯定位,並在分署職再團隊的建議改善下延長職涯。(圖/桃竹苗分署提供)

 

23歲的小彭大學畢業後曾於科技業服務,然而因市場環境變化與求職方向未明,經歷3-6個月以上的職涯轉換期,讓小彭對未來發展更加不安。為釐清自身職涯定位,小彭主動前往竹北就業中心尋求協助,經就服員深入諮詢與評估後,發現他對科技業依舊充滿熱誠,也因自身具備專業背景與實務經驗,便運用「勞工就業通」僱用獎助措施成功媒合至矽格股份有限公司擔任測試工程師,負責設備零組件拆裝、更換、維護及測試工作。

 

到職後,竹北就業中心仍持續追蹤小彭適應情形,並發現其作業內容需長時間以手動螺絲起子、退螺絲器及銼刀進行重複旋轉與向下施壓動作,恐增加板機指或韌帶發炎等職業傷害風險。經桃竹苗分署專業團隊評估其工作困擾,運用「職務再設計」建議改採電動螺絲起子或電鑽組合工具,減少手腕重複負荷,不僅降低體能消耗,也提升維修效率與精準度,實現勞工健康與企業效能雙贏。

 

▲勞動部「勞工就業通計畫」結合工作崗位訓練費、僱用獎助及職務再設計補助,協助受影響的失業勞工重回職場。(圖/桃竹苗分署提供)

 

桃竹苗分署長賴家仁表示,「勞工就業通計畫」的價值在於從『進用誘因』延伸到『職場優化』,讓政策不只解決短期失業問題,更著眼於長期就業品質與產業競爭力。透過僱用獎助降低企業人事成本壓力,同時藉由職務再設計改善工作流程與工具設備,預防潛在職業傷害,落實健康安全職場理念。僱用獎助由公立就業服務機構推介媒合,雇主每僱用1名符合資格勞工,每月可獲6,000元補助,最長6個月,鼓勵企業在景氣波動期間持續進用人才。

 

桃竹苗分署指出,在國際經濟環境高度變動下,穩定就業即是穩定產業根基。「僱用獎助」與「職務再設計」雙軌並行,一方面提供企業實質財務支持,另一方面透過每人每年最高10萬元的職務再設計補助,協助優化科技產業常見之高重複性與高精密度作業環境,降低職災風險,提升留任率與生產力。透過制度化資源整合,讓人才無縫接軌、讓企業安心用人,共同打造具韌性與永續發展潛力的勞動市場。相關資訊可至台灣就業通「勞工就業通計畫專區」(  https://gov.tw/pif  )查詢,或撥打0800-777-888洽詢。